The ArcGIS REST system is a hierarchy of resources. While some resources are in and by themselves (catalog, map, layer, etc.), other resources are produced as a result of an operation. For instance - exporting a map results in a map image resource or querying a layer results in a result set resource. So although in both cases the client always gets back a representation of a resource, they are referred to as:
The hierarchy can be broken down the following way:

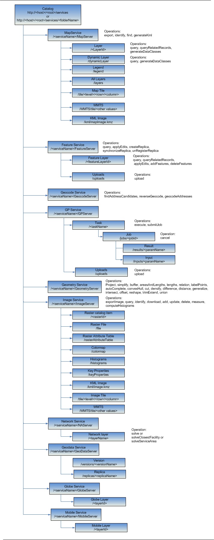
The root of the URL hierarchy represents the catalog of folders and services published using the ArcGIS Server. Each folder in turn also represents a catalog of services published within that folder.
When users publish a map service and make it available through the REST API, they get access to a hierarchy of resources such as the map service itself, map tiles and layers. Additionally, they can also execute operations on these resources such as exporting maps and executing queries.
When users publish a Feature service and make it available through the REST API, they get access to a hierarchy of resources such as the features service itself and layers. Additionally, they can also execute operations on these resources such as editing and queries.
When users publish a geocode service and make it available through the REST API, they get access to the geocode service resource. Additionally, they can also execute operations on the geocoder such as finding address candidates and reverse geocoding.
When users publish a geoprocessing service and make it available through the REST API, they get access to a hierarchy of resources such as the geoprocessing service itself, tasks and jobs. Additionally, they can also execute operations such as executing tasks and submitting jobs.
A geometry service contains utility methods, which provide access to sophisticated and frequently used geometric operations. An ArcGIS Server Web site can only expose one geometry service with the static name "Geometry".
When users publish an image service and make it available through the REST API, they get read-only access to a mosaicked collection of images or a raster data set that make up an image service resource. Additionally, the export map operation is available.
When users publish a Mapservice and enable Network Analysis capability, the Network Layer resource and depending upon the network layer the corresponding Route, Service Area and Closest Facility operations will be available.
The Mobile, GeoData and Globe services running on a site are available through the REST API but have no operations associated with them.